新加坡私立大学介绍篇:PSB学院
今天要介绍这所PSB学院则是针对高中毕业生,或者有意愿继续深造的本科毕业生。该学院凭借着学制短、学费低的优点,一直深受中国留学生欢迎,非常适合需要学历镀金,以及想尽快就业的小伙伴。而且最重要的是:虽然是私立大学,但是该学院所出具的学历是被中国教育部认可的。所以在学历含金量方面,各位小伙伴大可。好啦,小编要开始介绍了,大家认真记笔记哦! 一.学校概况
新加坡PSB学院是一所拥有50年历史的新加坡私立高等教育机构,也是新加坡最大的学院之一。前身为新加坡政府贸工部属下的生产力与标准局 (Productivity and Standards Board)。在提供教育与培训服务方面已有超过三十年的经验。现有专兼职教师超过300人,目前在校学生超过29000名,全日制学生将近7000名,其中10%的学生分别来自世界上不同的国家和地区。该学院在新加坡十分受认可,几乎每8个新加坡人中就有1个接受过PSB学院的教育和培训。

二 PSB学院合作的大学
截至目前为止,PSB学院与众多海外名校合作的课程中,已有六所得到了中国教育部的认证。这些高等学府包括考文垂大学、澳大利亚的纽卡斯尔大学、爱丁堡龙比亚大学、澳洲埃迪斯科文大学、澳洲乐卓博大学。学生可以在新加坡PSB学院直接就读这些大学的课程,获得该大学学士或以上学位。


三.PSB学院留学优势
1.新加坡教育部认证
在教学质量方面,PSB学院被新加坡教育部所属的私立教育理事会(CPE)授予了四年期的教育信托认证(EduTrust),这意味着PSB学院在学术管理和教学质量方面都达到了卓越标准,并且拥有良好的财务状况,是值得信赖的教育机构。
2.文凭含金量高、全球承认
刚刚小编提到PSB与众多海外名校合作,学校可以通过在PSB学习,拿到名校的文凭。接下来,有意愿继续去海外深造的小伙伴可以凭借名校的文凭申请顶尖大学的硕士或博士学位。当然也可以选择直接就业,PSB的学历在新加坡本土的认可度非常高。顺便提一句,在PSB获得的本科或硕士学历,与在英国和澳洲本土的主校区获得的学历一摸一样,所以关于学历的含金量,小伙伴们大可以放心。
3.学制短、学费便宜、入学门槛低
相较于在英国或者澳洲本土就读,整个本科学制由主校区的3-4年缩短至2-3年,硕士缩短为1-1.5年。因此相比之下学费更便宜,入学门槛也比较低。而且PSB学院与合作的大学学分互认,如果有需要,学生也可以转去主校区继续完成学业。
4.丰富的课程选择
学院提供从基础语言、预备课程(专科)、本科到研究生的不同课程。此外,PSB提供涵盖商科、工程与技术、生命与物理学院的一系列大专预备课程供学生选择,其中商科和工程是在中国留学生中比较热门的专业。
5.就业率高
新加坡PSB学院毕业生的就业率非常高,数据显示,81%的毕业生毕业后立刻就找到了工作。
四.学校专业
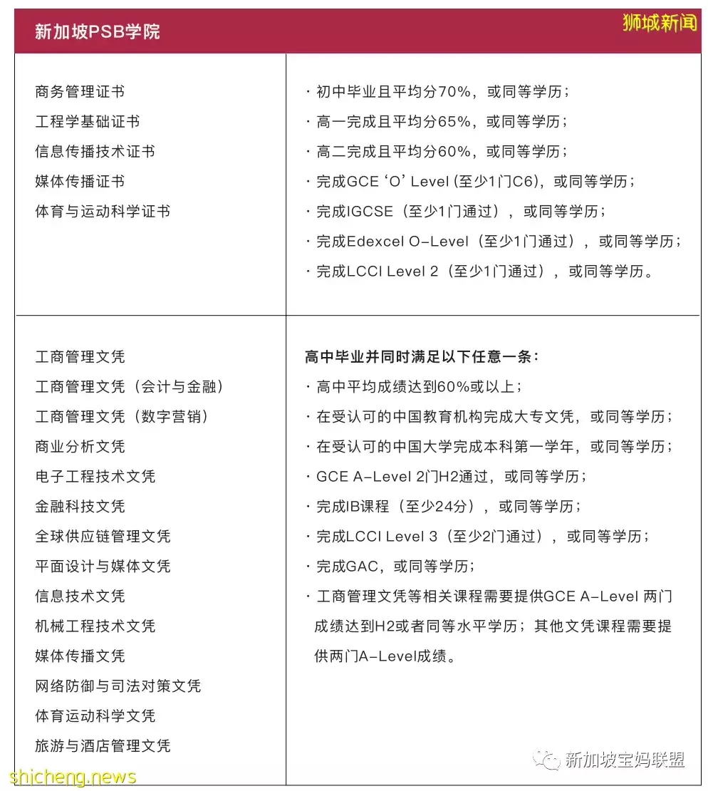
学院有多个专业供大家选择:

五.入学要求
相对于公立学校,私立学校的入门要求没有那么高,但这并不意味着教学质量就会打折扣哦。


以下为学校课程对英文成绩的要求:


六.2022课程及入学信息
有意就读PSB的小伙伴可以看一下,有没有你感兴趣的专业。




评论