东南亚第一大互联网公司:创始人是新加坡华人,身家达1000亿.
新加坡往返旅程已经开放
持中国大陆护照的中国籍公民
超详细的新加坡往返教程来了
速速收藏起来吧~

目的地:新加坡
持中国大陆护照的中国籍公民
1
航空通行证
Air Travel Pass
所有短期到访新加坡的旅客,需要在预计入境新加坡的日期前7-30天开始申请航空通行证。
航空通行证可通过新加坡民航局官网进行申请。 (传送门)
在申请通过后,旅客可通过各地区指定的授权旅行社办理短期旅行签证,已有签证且在有效期的,则无需重新申请。
2
新加坡与中国快捷通道安排
新加坡与中国大陆六个省市(重庆、广东、江苏、上海、天津和浙江)已建立快捷通道,旨在便利两国之间的必要商务和公务旅行。
上述中国大陆六个省市出发前往新加坡的旅客,必须通过负责接待的新加坡政府机构或在新加坡的接待企业为其向新加坡监管部门申请“安心出行证” (SafeTravel Pass)。
3
长期准证(LTP)和原则批准函(IPA)持有者
长期探访准证(Long Term Visit Pass,简称为LTVP)持有者,包括持有原则批准函(In-Principle Approval,简称为IPA)的人员,必须获得新加坡移民与关卡局(Immigration & Checkpoints Authority,简称为ICA)颁发的批准函。
学生准证(Student Pass,简称为STP)持有者,包括持有ICA签发的学生准证(STP)原则批准函(IPA)的人员:需向各教育机构提出申请,并获得教育部(Ministry of Education,简称为MOE)颁发的批准函。
工作准证持有者,包括受抚养人和持有原则批准函(IPA)的人员,必须获得新加坡人力资源部(Ministry of Manpower,简称为MOM)颁发的批准函。
4
新加坡公民/永久居民家庭关系链
Singapore Citizen / Permanent Resident Familial Ties Lane 简称为SC/PR FTL
持有ICA签发的长期探访准证(LTVP)的旅客,或短期旅客,有下列情况的,均可申请新加坡公民/永久居民家庭关系链下的安心通行证:
新加坡公民或新加坡永久居民的直系亲属或亲属;
新加坡公民或新加坡永久居民的准配偶;
申请完成办理长期移民手续的永久居民或 LTVP 原则批准函持有者;或
因特殊理由要求入境新加坡的非居民(例如在新加坡的家庭成员死亡)。
申请必须在旅客计划入境新加坡日期的4天之前提出。


已申请成功并持有有效入境许可文件的旅客,入境新加坡须提前准备且注意事项:
MTAxLjEyNy4xMDEuMjQ2
· 1 ·
旅客须在过去连续21天内在中国大陆停留,即可无需进行出发前的核酸检测(适用于持航空通行证、长期准证或原则批准函旅客。)
* 新中快捷通道旅客仍需在入境新加坡航班起飞前72小时内做新冠PCR核酸检测,并持核酸检测阴性结果报告至机场柜台值机。
· 2 ·
所有旅客须搭乘中国大陆飞往新加坡的直航航班。
· 3 ·
所有旅客均需在抵达新加坡前三天内通过新加坡入境卡电子服务系统 (SG Arrival Card) 在线提交电子健康申报。
· 4 ·
所有准备入境新加坡的旅客(不包括12岁及以下儿童)请提前预订抵达新加坡后的新冠病毒核酸检测并支付费用。若未提前预订且支付,在抵达新加坡后将会延迟办理入境手续。
· 5 ·
所有入境新加坡的乘客都必须在办理登机手续前下载并激活“合力追踪”(TraceTogether)应用程序(12岁及以下儿童在有父母或监护人同行情况下可豁免)。
a) 如果您无法下载“合力追踪”,您必须在樟宜首选(Changi Recommends)上预订手机租借,并在办理登机手续时出示确认邮件。
b) 如果您可以下载“合力追踪”,但无法激活该应用程序,您必须在樟宜首选(Changi Recommends)上预订新加坡手机卡租借,并在办理登机手续时出示确认邮件。
c) 所租赁的手机或手机卡领取地均在樟宜机场T3航站楼转机区,具体方位您可以通 此连结 进行索引。
· 6 ·
旅客须持有回程机票(长期准证(Long Term Pass,简称为LTP)和原则批准函(IPA)持有者除外)。
· 7 ·
购买最低保额为3万新币的新冠旅行保险,并于旅行出发前将所购买的旅行保险保单打印出来或保存电子保单,以便入境新加坡时查阅。(适用于持航空通行证及新中快捷通道的旅客)
顺利抵达新加坡后,入境新加坡相关事宜:
· 1 ·
旅客需要在新加坡樟宜机场接受核酸检测。建议在前往新加坡之前,访问樟宜机场官网,预订该核酸检测并支付费用。(12岁及以下的旅客无需进行该核酸检测。)
· 2 ·
在接受核酸检测后,旅客须搭乘私人交通、计程车或网约车从机场前往已申报的住所。在确认核酸检测结果呈阴性之前,旅客须在住所进行隔离,相关部门也会前往检查以确保访客严格遵守隔离规定。
· 3 ·
在收到核酸检测结果呈阴性的通知后,旅客便可在新加坡进行自由活动。(注:核酸检测结果通常会在12小时内出具,最长不超过48小时。)
· 4 ·
旅客须激活“合力追踪”(TraceTogether)应用程序,在新加坡逗留期间保持全程开启状态。若须离境的旅客,在离境后连续14天内不要删除该软件。
· 5 ·
请注意,旅客无论以何种方式(航空通行证、快捷通道、长期准证、原则批准函、居民家庭关系链等),入境新加坡的时间必须在通行证或批准函所标识的时间内。
例:如您的航空通行证生效日期为2021年6月7日
您不能搭乘预计抵达新加坡时间为2021年6月6日18时05分的新航SQ847航班,而在樟宜机场等到2021年6月7日0时0分入境新加坡。您将被遣返回原始发地。
您可以搭乘预计抵达新加坡时间为2021年6月7日17时30分的新航SQ815,经过相关流程入境新加坡。
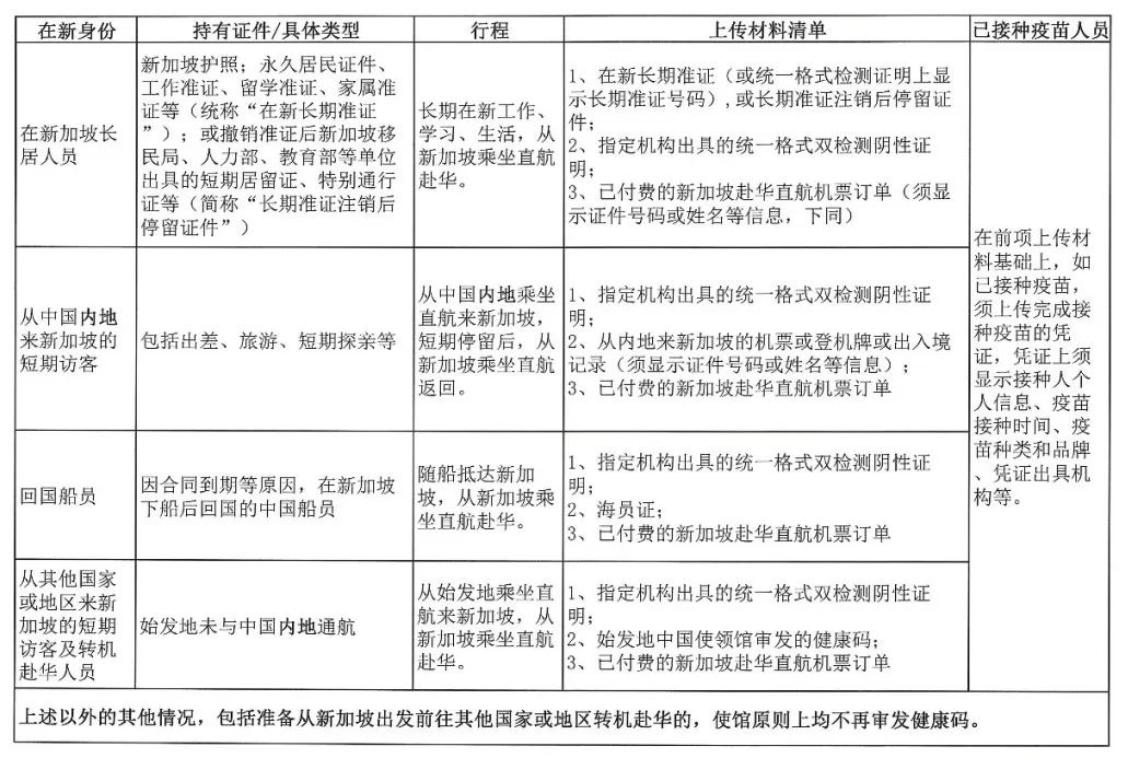
目的地:中国大陆
持中国大陆护照的中国籍公民


所有搭乘直航航班赴华的中、外籍旅客(含快捷通道旅客)
不同身份、不同出行目的的赴华旅客,申请赴华绿色健康码会有所不同。旅客可根据个人情况和赴华行程,在申请绿色健康码时,准备并提交上传符合要求的申请材料。

已申请成功并持有有带“HS”标识的绿色健康码效旅客,登机时须准备:
· 1 ·
中国驻新加坡大使馆出具的带“HS”标识的绿色健康码(必须持有此二维码,否则无法登机。)
· 2 ·
有医生签字或加盖医疗机构章的核酸检和血清IgM抗体检测(静脉血采样方式)阴性证明。
· 3 ·
旅客须在健康码有效期内乘机,并在乘机时配合航空公司查验。

顺利抵达中国大陆后,入境相关事宜:
各省、市、自治区的新冠疫情防控措施可能有所不同,建议旅客提前咨询抵达目的地城市的相关机构进行确认。
看完之后的你,
是不是解决了很多出行的问题呢?
针对往返新加坡的旅程
如果你还有疑问,
可以在微信后台私信提问哦~

新航一直在为你的每一次旅程,
保驾护航!
(以上信息更新于2021年5月20日。疫情期间,出入境政策可能随时变动,如需了解最新中国旅客入境新加坡政策请访问新加坡移民与关卡局(ICA),自新加坡回中国大陆的中国旅客可访问中国驻新使馆官方网站)。


评论