假期回国最全指南
假期回国指南
新加坡/中国

距离6月的学生暑假越来越近了,相信大家都在想着带孩子一起回国呆上几个月。毕竟家人有些在国内,还能跟上三五个亲朋好友一起在境内到处旅游一下。当然很多朋友看完小编之前的帖子后,都来催促小编来出一份新加坡回国的最新攻略。那么来了哦。
预订机票

小伙伴们要先确定自己的航班。
飞行期间难免与许多陌生人共处,同时防护措施也不能松懈,因此飞行期间其实是旅程中最痛苦和危险的部分,小伙伴一定要选直飞的航班。

5月航班信息
目前直飞往返新中两国的十几条航线已复航,小编也给大家整理了部分4月份航班信息供大家参考。

预约诊所并进行核酸检测
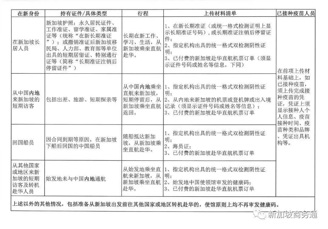
2021年2月25日及此后赴华航班的旅客,根据不同身份,参考以下需要提交的资料:

MOH审批后即可预约诊所进行核酸检测了,目前新加坡大部分诊所都可以提供核算检测及血清lgM抗体检测,核酸检测费用为200新币左右,lgM抗体检测费用为50新币左右。

大家要注意的是目前中国要求入境前2天内做检测,也就是说如果是5月30日的飞机,必须在5月28日29日期间做检测并拿到结果。
检测当天,需要携带以下证件前往诊所:
护照及在新加坡持有居留证件;
离境核酸检测的政府批准信;
航班信息(如:行程单邮件)
检测当天,请尽量提前2小时抵达诊所。

注意:须确认报告格式符合大使馆要求,否则需要单独向中国大使馆申请HS健康码才可登机。核酸检测证明和血清IgM抗体检测证明统一格式如下:
1. 统一格式核酸检测阴性证明样本。
统一格式血清IgM抗体检测阴性证明样本

之后,就是申请登机绿码。
1,微信关注小程序:防疫健康码国际版
2,按照要求填写个人信息
3,上传打印的两份检查报告
4,填写完之后大概一个小时左右就会把绿码发给你

机场托运完行李,取好机票之后,进登机口之前,工作人员会叫你扫一个码,填写好资料之后会生成一个二维码,截图即可,这些工作人员都会教你,按程序走就行。
MTExLjY1LjM1LjQz

接下来就可以进入机场在登机口等著了,友情提醒,如果不打算在飞机上用餐的,最好上飞机前先填饱肚子。因为从上飞机到进隔离酒店前后加起来大概10个小时,而且下飞机后走路很多。
到达后

下飞机后,领取一份采样知情同意书并签字,然后带着这张纸继续走到第二个点,扫登机之前存好的健康申报二维码,查护照和机票,然后在同意书上贴上名字的条码并圈出来所需要做的检测,然后到第三个点,查护照登机牌,领试管。

继续走到第四个点,就是核算检测点了,这个点是在室外的,临时搭建的那种板房里面。

有分机组和乘客两个入口,进去20个窗口一字排开,递给工作人员你的知情同意书,试管,扫健康申报码,查护照核对资料,就开始做检测了。
新加坡回国的在机场只需要做核酸检测一项,但是力度比新加坡的要严谨的多。
01 接到酒店
取行李后出口会有工作人员等待,大巴车会直接将乘客送到指定的隔离酒店。
02
常规检测
入住酒店后,每天会有医护人员来测两次体温,早晚各一次。隔离最后一天需要再做一次核酸检测,如果全机都是阴性,大家就自由啦!
需要注意的是,酒店还会要求小伙伴们填写申报表,尤其要注意“第一目的地”的填写。因为入境当地会根据申报表,提前与第一目的地社区进行对接。小伙伴们在几天内会接到社区核查电话,如果在隔离结束后要改变行程,需要提前通知原社区进行报备!

常见问题
能否自己选酒店
无论是哪一个航班,酒店都是不可以自行选择的,因为每个批次的到达时间和隔离情况都是不同的。总的来说酒店的条件不会太差,设施还是比较完善的,费用在300-600/天不等,包一日三餐。

能否和家人同住
按规定,只有60岁以上的夫妻、生活无法自理人士或是携带婴儿的夫妻可以同住,其他情况是不允许同住的,符合条件的夫妻记得要带上结婚证或者户口本。
能否点外卖/网购
原则上只可以点非熟食,例如日用品或者零食,因为酒店工作人员只会在特定时间进行派送,所以想点烧烤麻辣烫的小伙伴们只能再忍忍了。(貌似吸烟也是不可以的)

隔离后是否自由
在14天的集中隔离之后,还需要进行14天的居家隔离,至于居家隔离的松紧程度则视当地疫情状况而定。建议小伙伴们提前让家人询问当地的派出所、社区或是防控中心,了解最新的政策。
如何计算隔离时间
隔离时间为14整天,是指从入住时间算起,而非入住日期算起。比如6月1日晚上6点入住酒店,那么隔离结束日期为6月15日晚上6点。
虽然暂时的政策还是需要隔离很久,但是随着中新健康码逐渐的相互认证。相信很快就双边都可以达成疫苗面隔离的政策吧。距离学生假期还差一个月左右。期望相互认证能尽快实现。
评论