从新加坡回国有望免隔离?附最新回国流程
自从疫情开始到现在
好多在狮城打工的小伙伴
碍于隔离、检测、机票
还有时间和金钱等问题
已经好久没有回国了~
但,回国的心始终在躁动着
其中小伙伴们最关心的回国流程
以及回国航班信息
小兰都已经整理好了
快来一起了解下吧~
新加坡回国有望免隔离?
新中两国健康证明互认建议
3月31日至4月2日,新加坡外交部长维文正式访华,对于中国最近提出的新中两国相互认证彼此健康证明的建议表示欢迎。

图源@新加坡维文部长Facebook
小兰衷心希望
接种疫苗并获得健康证明后
新中两国往返有望免除隔离
大大节省由狮城回国的时间和金钱
针对想在4月份回国的小伙伴们
究竟有什么事项要注意的呢?
从新加坡回国流程
强制隔离的措施暂未取消
目前新加坡和中国均有推出疫苗护照的雏形,但是正式健康证明互认还在商讨中并未最终确认,所以目前回国流程不变:
机票预订
进行核酸、血清双检测
健康码申请
进行出入境健康申报
国内机场落地核酸检查
分配隔离酒店

关于核酸、血清双检测
从新加坡出发搭乘直飞航班赴华、不经第三国中转旅客,应于登机前2天内完成核酸和血清IgM抗体各一次采样、检测,并获得核酸检测、血清IgM抗体检测阴性证明。搭乘临时航班或包机赴华旅客,应于登机前3天内完成核酸和血清IgM抗体各两次采样、检测,其中第二次核酸和血清IgM抗体采样、检测必须在登机前36小时内完成,两次检测须选择不同的检测机构。

核酸及血清抗体检测阴性证明样本,图源@中国驻新加坡大使馆官网
关于健康码申请
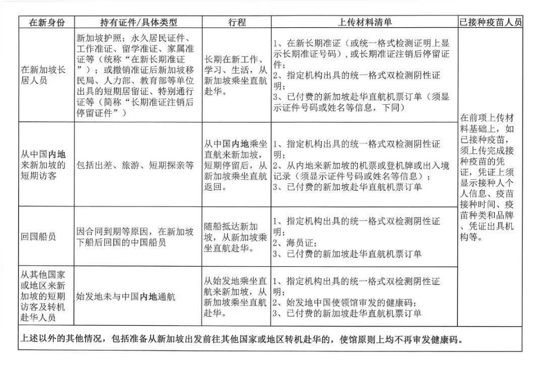
2021年2月25日及此后赴华航班的旅客,根据不同身份,参考以下需要提交的资料:

图源@中国驻新加坡大使馆官网
中国公民在获得核酸检测、血清IgM抗体检测阴性证明后,应立即通过防疫健康码国际版小程序,申报个人情况并拍照上传核酸检测、血清IgM抗体检测阴性证明。经中国驻新加坡使馆复核通过后,可获得带“HS”标识的绿色健康码。

外国公民在获得核酸检测、血清IgM抗体检测阴性证明后,应立即通过健康状况声明书小程序网页版(https://hrhk.cs.mfa.gov.cn/H5/ ),申报个人情况并拍照上传核酸检测、血清IgM抗体检测阴性证明及有效护照资料页。经中国驻新加坡使馆复核通过后,可获得带“HDC”标识的健康状况声明书绿色二维码。

资料来源:
中国驻新加坡大使馆官网:http://www.chinaembassy.org.sg/chn/lsfw/26511/t1829089.htm,
http://www.chinaembassy.org.sg/chn/lsfw/26511/t1856184.htm
摘录日期:2021年4月8日,如有政策更新,请以官网最新消息为准。
中国驻新加坡大使馆提醒
请务必搭乘直航航班赴华
中国驻外使领馆将不再为中转旅客
发放绿色健康码
(未通航国家或地区除外)
新加坡往返中国的航班汇总
4月份航班信息
目前直飞往返新中两国的十几条航线已复航,小兰也给大家整理了部分4月份航班信息,想回国的小伙伴们看过来!
可上下滑动查看

以上航班信息来源于各航司官网,摘录时间:4月8日,如航班有所变动,请以官网为准。
有回国计划的小伙伴
可以提前做好准备了
查询实时入境政策、航班信息
了解最新回国流程
评论