新加坡外长访问中国!疫苗护照互认,免隔离有望!附最新回国流程、各省市隔离政策
新加坡外交部长维文医生,从前天开始访问中国了!
他这次去中国与外交部长王毅会谈,有望促成一些新的合作,包括大家最关心的中新疫苗接种互认问题。

(过去资料图)
有了互认,意味着未来可以回国免隔离了~

新加坡外长和中国外长 “武夷山会师”
新加坡外交部前天发公告表示公布外交部长维文的行程,前天和昨天维文会到访中国福建省。
这是疫情以来,第一次新加坡外交部长正式访问中国。

前天维文部长已经在自己的Facebook上面晒出了福建省武夷山的好风光:
“我已经抵达中国福建武夷山,今天会见中国国务委员兼外交部长王毅。将跟进去年双边合作联席会议取得的实质性进展,并讨论地区和国际问题。”

(图源:维文部长Facebook)
这次维文访问中国虽然只有短短两天,但是此行的主要目的是和中国外长王毅会面。
来一场外长和外长之间的“武夷山会师”。
两人会谈到新加坡和中国目前在经济复苏方面携手合作,“为了重申两国间长期且实质的关系”。
经济复苏最重要的前提就是跨境往来的开放。

(过去资料图2020年10月)
维文前天在接受新华社专访的时候,特别提到中国近日提出了新中两国相互认证彼此健康证明的建议,维文对此表示欢迎。
他认为,健康证明将有助于安全恢复跨国界旅游,并且保障公共卫生安全。
维文希望新加坡和中国两国应尽早沟通合作,以确保两国所建立健康认证系统可相互接轨(interoperable)。
就在3月28日,中国外长王毅同阿联外长阿卜杜拉共同宣布,中阿达成健康码互认的原则一致。

(图源:北京日报)

俄罗斯和柬埔寨也都有新闻,他们正在与中国探讨,或将成为下一个互认健康码的国家!
这两天新加坡维文外长在中国福建和王毅部长“会师”,再加上采访中的呼吁。
我们可以期待一下,新加坡在不久的将来加入互认名单!


国际旅行健康证明小程序上线 结合不久之前的新闻,王毅宣布中国疫苗护照要来了,中国“国际旅行健康证明”的样本已经上线。
新加坡也有了疫苗护照的雏形。

新加坡卫生部公证的电子新冠检测证明
被看作是坡版“疫苗护照”的雏形
可见万事俱备,只欠东风!
接下来就看两国怎么互相认可对方的疫苗护照了。
一旦实现疫苗护照互认,那么打过疫苗的人回国免隔离将不在是梦!

从新加坡去中国的流程
注意,虽然现在中国和新加坡都有推出疫苗护照的雏形,但是还未达成正式的互认,所以目前回国流程不变。
机票预订
进行核酸、血清双检测
健康码申请
进行出入境健康申报
国内机场落地核酸检查
分配隔离酒店
自新加坡出发,搭乘航班赴华的所有中国籍旅客、外籍旅客(含快捷通道旅客),须于航班起飞前2天内完成新冠病毒核酸检测(PCR检测)和血清IgM抗体检测。
并在获得核酸检测、血清IgM抗体检测阴性证明后,向中国驻新加坡使馆申领带“HS”标识的绿色健康码或带“HDC”标识的健康状况声明书绿色二维码。

请参考中国驻新加坡大使馆最近的一次通知。
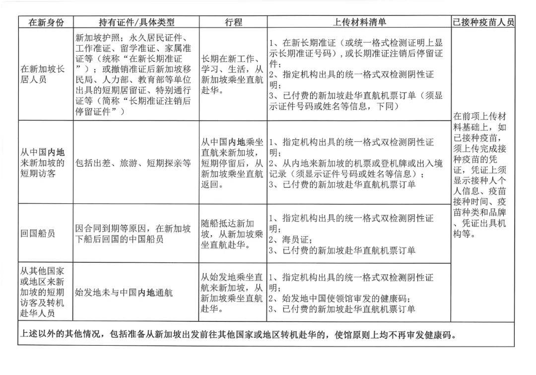
2021年2月25日及此后赴华航班的旅客,根据身份不同,参考以下需要提交的资料。

点击看大图 (图源:中国驻新大使馆官网)
3月23日,中国驻新加坡使馆为了让大家更直观了解到,您申请健康码时需要上传什么样的申请材料,制作了以下短视频。
1、长居新加坡人员
2、从中国内地来新加坡的短期访客(包括出差、旅游、短期探亲、来新考试等)
3、在新加坡下船回国的船员
(图源:中国驻新公众号)
文字版材料要求可参阅以下连结:
使馆网站—领事服务—“赴华行前‘双检测’”专题 http://www.chinaembassy.org.sg/chn/lsfw/26511/t1856184.htm
中国各省市隔离政策
知道登机前需要做什么,再一起来了解下飞机落地之后目前中国各省市的隔离政策吧。
注意,从4月1日起,一些地区政策有变化
北京市: 北京口岸入境人员在14天集中隔离期满后,继续开展7天居家或集中隔离,期满后再进行7天健康监测;国内其他口岸入境人员满21天方可进京,进京后补足7天健康监测,未满21天已进京的补足7天居家或集中隔离、7天健康监测。
上海市 所有中外人员,凡是在进入上海之日前14天内,有过重点国家或地区旅居史的,一律实施居家或集中隔离健康观察,也就是一律隔离14天。
浙江省 对入境人员实行“14+7+7”健康管理措施,即 14天集中隔离医学观察后,对符合解除隔离条件的人员继续实施 7 天居家健康观察,“健康码”由红码转为黄码,期满进行 1 次核酸检测;对居家健康观察期满核酸检测阴性者,“健康码”由黄码转为绿码,并继续实施 7天日常健康监测,期满再进行 1 次核酸检测。
福建省 对所有 14 天内有境外(含台港澳)旅居史、目的地为福建的入闽人员,实行 14 天集中医学观察,并进行核酸检测。
江苏省
所有入境人员集中医学观察 14 天 +14天居家隔离观察
对从上海入境来苏人员实施有条件“3+11”转运隔离措施。
重庆市
对境外来渝返渝人员全部集中隔离 14 天,开展病毒核酸检测。
四川省
对所有入境来蓉人员一律进行集中健康监测和核酸检测,入境人员目的地在四川省内的,集中隔离观察 14天;目的地为省外的,一律集中隔离 14 天后且检测合格的才能前往。
鼓励境外来(返)蓉人员践行“14+7+7”的隔离生活,除 14 天的集中隔离期外,居家隔离 7 天,并倡导再过 7 天“两点一线”的生活方式。
湖北省
所有境外来鄂人员,集中隔离医学观察 14 天
广东省
所有经广东口岸入境人员(含中转旅客,不含港澳台地区)实行核酸检测全覆盖,并集中隔离医学观察 14天+7天居家观察
深圳对入境人员实行14天隔离措施
(从4月1日起,深圳将调整“14+7”政策。不再实施针对入境人员的“14+7”政策,对入境人员实施14天集中隔离医学观察措施,隔离期间按照第1、4、7、14天共检测4次核酸。)
河南省
所有从郑州口岸入境人员,需在郑州集中隔离 14 天。自愿自费进行 2 次核酸检测呈阴性及 1 次血清抗体检测呈阴性的入境人员,可在集中隔离 7 天后,返回居住地继续居家隔离 7 天。
辽宁省
对入境人员实行“14+7+7”疫情防控措施。即对入境人员实行 14 天集中隔离医学观察后,再进行 7 天居家隔离观察(不符合居家隔离条件的进行集中隔离)和 7 天社区健康监测。14 天集中隔离期间进行 2 次核酸检测和 1 次血清抗体检测,完成两个“+7”防控措施时,各进行 1 次核酸检测。
黑龙江
凡境外抵(返)哈人员一律实行“14+7”隔离医学观察措施。即:从太平国际机场直接入境哈市的人员,要全部实行14天集中隔离医学观察措施,隔离期满并医学检测合格后,通过“手递手”闭环运转方式转为7天居家医学观察,不符合居家医学观察条件的,可继续集中隔离医学观察。
香港
任何人在抵达香港前 21 天内曾经在海外(即中国内地和港澳台地区以外的地区)逗留,入境香港后都需要接受强制隔离检疫 21 天。 (整理资料,如有变化,以地方官网为准)
新加坡往返中国的航班汇总
一转眼,现在新加坡和中国之间已经开了十几条航线,从新加坡回国的4月份机票价格也在下降!
想回国的朋友们最近可以考虑一下了。

新加坡航空
往返上海,每周一
新加坡-上海 SQ830 09:30-15:05
上海-新加坡 SQ833 16:50-22:20
往返深圳,每周日
新加坡-深圳 SQ0846 07:25-11:20
深圳-新加坡 SQ0847 14:20-18:05

新加坡航空
往返重庆,每周一
新加坡-重庆 SQ814 07:00-11:35
重庆-新加坡 SQ815 12:35-17:30

新加坡酷航
往返郑州,每周二
新加坡-郑州 TR116 02:55-08:30
郑州-新加坡 TR117 11:00-16:45
往返南京,每周四
新加坡-南京 TR180 11:10-16:30
南京-新加坡 TR181 17:45-23:25
往返武汉,每周四
新加坡-武汉 TR120 06:10-11:05
武汉-新加坡 TR121 13:05-17:50
往返天津,每周三
新加坡-天津 TR138 01:00-07:00
天津-新加坡 TR139 09:20-15:20
往返广州,每周日
新加坡-广州 TR100 05:15-09:25
广州-新加坡 TR101 10:40-14:40

吉祥航空
往返无锡,每周一
新加坡-无锡 HO1625 14:30-19:50
无锡-新加坡 HO1626 08:00-13:30
往返上海,每周五
上海-新加坡 HO1605 09:40-15:40
新加坡-上海 HO1606 17:00-21:30

南方航空公司
往返广州,每周二
广州-新加坡 CZ3039 12:30-16:50
新加坡-广州 CZ3040 17:50-21:35

中国国际航空
往返成都,每周三
成都-新加坡 CA403 09:50-15:00
新加坡-成都 CA404 15:45-20:40
往返杭州,每周五
杭州-新加坡 CA767 09:50-15:00
新加坡-杭州 CA768 16:35-21:55

中国东方航空
往返上海,每周四
上海-新加坡 MU567 10:15-15:35
新加坡-上海 MU568 16:35-21:50
往返西安,每周五
新加坡-西安 MU2070 14:30-20:45
西安-新加坡 MU2069 07:20-13:00

厦门航空公司
往返厦门,每周三
厦门-新加坡 MF851 09:25-13:45
新加坡-厦门 MF852 15:05-19:30
往返厦门,每周六
新加坡-厦门 MF852 15:30-19:50
厦门-新加坡 MF851 09:25-14:15

评论