澳大利亚开放免费旅游签!3月新中两国往返政策多处调整,附最新航班酒店隔离攻略
2月27日起,澳大利亚开放免费旅游签证,并宣布将于今年10月31日恢复国际旅行,其中包括重新开通与新加坡之间的澳航、捷星国际航班。


在新加坡免费申请澳洲600旅游签需要满足这些条件:
递交申请时,申请人须在澳洲境外
申请有效期:2021年2月27日—2022年12月31日之间
在2020年3月21日之前,申请人在澳大利亚境外获得600旅游签证,但不属于10年旅行签证类别
现有签证在2020年3月20日—2021年12月31日期间到期
之前在境外申请到了多次入境旅行签证;或申请了单次入境签证但至今还未使用过该签证
如果申请人在新规生效前已提出申请,且签证尚未获得审批结果,那么仍可享受免费申请600旅游签
另外,进入3月后,新加坡飞中国的航班、各地隔离政策等都会有变化调整。《新加坡眼》针对网友的热门问题进行信息汇总整理。

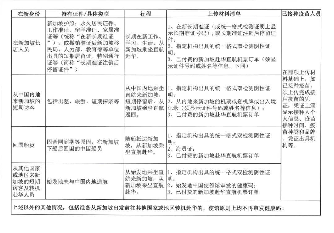
这些人申请入境中国 注意提交新材料
中国大使馆发布《关于规范健康码申请材料的通知》,其中对赴华旅客申请健康码有关材料提出进一步要求。
对于曾确诊或疑似患有新冠肺炎的旅客,须履行相关工作流程,经进一步检测及14天的观察,符合有关条件才可赴华。
此类人员务必在赴华前和中国驻新加坡大使馆提前联系,按相关要求履行流程后,在健康码申请系统中上传相应材料。
此外,为便于赴华旅客根据个人情况和赴华行程提交符合要求的申请材料,有关要求集中汇总如下(适用于乘坐2021年2月25日及此后赴华航班的旅客)。

打过疫苗血清检测呈阳性
还能飞中国吗?
根据中国驻新加坡大使馆公告,即日起,赴华人员如已接种新冠疫苗,请将接种凭证(须显示接种人姓名、疫苗品牌、接种日期、出具机构等信息)及核酸检测结果证明、IgM血清抗体检测结果证明一并上传,使馆将综合考虑审发绿色健康码/健康状况声明书二维码。国外接种疫苗人员,如经第三国赴华,务必在始发地按上述要求申请健康码/健康状况声明书二维码。
有关疫苗接种后飞中国常见问题如下:
1.接种疫苗后赴华,是否仍要做血清IgM抗体检测?
答:接种疫苗后,仍需进行核酸、血清IgM抗体检测,且无论血清IgM抗体检测是否为阳性,均需上传疫苗接种证明。
2.疫苗证书如何上传?
答:“防疫健康码国际版”小程序或网页版添加了“是否接种过新冠病毒疫苗”图标。

如已接种,选择“是”,系统自动出现“请选择接种的疫苗品牌”、“完成全部接种日期”及“请上传疫苗接种证明图片”三个图标,请按照接种情况据实填写有关信息并上传接种证明。

3.如无法提供接种证明,能否申领健康码/健康状况声明书二维码?
答:已完成疫苗接种未取得接种证明的,将不能申领健康码/健康状况声明书二维码。
4.接种疫苗后赴华能否免除隔离?
答:目前,所有赴华人员均须在入境地接受隔离医学观察及相关检测。具体隔离时限和检测类型以入境地防控部门解释为准。
从中国大陆来的短期游客 需通过申请航空旅行证来进入新加坡
内容如下:
新加坡公民,永久居民和长期通行证持有人无需申请航空通行证即可从中国大陆前往新加坡。
但新加坡长期通行证持有人在前往新加坡之前仍要先获得新加坡政府机构的入境许可。
申请航空旅行证的条件:
1、出发前往新加坡之前的最近14天内一直在中国大陆;
2、必须直飞新加坡;
3、抵达新加坡后,在机场接受PCR测试(不适用于12岁及12岁以下儿童),从机场乘坐私人交通工具,计程车或私人租车前往已声明的住宿地点(必须是非住宅并且是带独立卫生间的房间)隔离,直到确定测试结果为阴性;
4、向医疗提供并同意其医疗机构向新加坡相关政府部门披露其新冠PCR检测结果;
5、在移动设备上下载TraceTogether(合理追踪)app(不适用于12岁及12岁以下且与父母或监护人一起旅行的儿童;被认定残疾或其它特殊情况而无法使用移动设备);
6、如果在新加坡需要接受冠病治疗,需自费医疗、检测和隔离的全部费用;
7、遵守新加坡现行的公共卫生措施。
关于航空旅行证还有其它疑问可发送邮件至:[email protected]
航空旅行通行证持有者,前往新加坡该做什么
出发前需做:
1、预订在新加坡的住宿,以等待1-2天的隔离期,同时等待其抵达后的PCR测试结果。住宿必须是非住宅的,并且必须是带卫生间的独立房间; 酒店列表连结:https://www.sha.org.sg/
2、下载TraceTogether应用程序到个人移动设备上,在该应用程序上注册电话号码和个人详细信息;
3、在抵达新加坡前的3天内,通过SG抵达卡以电子方式提交其健康,旅行历史和住宿声明;提交声明连结: https://eservices.ica.gov.sg/sgarrivalcard/
4、建议在出发前往新加坡之前,为到达后的PCR测试进行注册并预先付款。 预先付款连结: https://safetravel.changiairport.com/#/
登机时需做: 必须向航空公司工作人员出示:
1、航空旅行通行证批准书
2、有效签证(适用于需要签证的护照持有人)
3、已经下载并激活了TraceTogether应用程序的移动设备。
没有上述任何一项的旅客可能会被航空公司拒绝登机。
到达新加坡需做:
必须向ICA官员出示:
1、航空旅行通行证批准书
2、有效签证(适用于需要签证的护照持有人)
3、已经下载并激活了TraceTogether应用程序的移动设备。
4、在机场接受PCR测试(不适用于12岁及12岁以下儿童),从机场乘坐私人交通工具,计程车或私人租车前往已声明的住宿地点隔离直至被告知测试结果为阴性。
3月份新中往返航班汇总
每周一:(3月1日、8日、15日、22日、29日)
新加坡-上海 (新航) SQ830 09:30-15:05
上海-新加坡 (新航)SQ833 16:50-22:20
新加坡-重庆(胜安航空) MI972 07:00-11:30
重庆-新加坡(胜安航空)MI971 12:35-17:30
新加坡-无锡(吉祥航空) HO1625 14:30-19:50
无锡-新加坡(吉祥航空) HO1626 08:00-13:30 每周二:(3月2日、9日、16日、23日、30日)
广州-新加坡(南航)CZ3039 12:30-16:50
新加坡-广州 (南航)CZ3040 17:50-21:35
新加坡-郑州(酷航) TR116 02:55-08:30
郑州-新加坡(酷航) TR117 11:00-16:45
每周三:(2月3日、10日、17日、24日、31日)
厦门-新加坡(厦航)MF851 09:35-13:50
新加坡-厦门(厦航) MF852 15:05-19:30
成都-新加坡(国航) CA403 09:45-14:45
新加坡-成都(国航)CA404 15:45-20:40
新加坡-天津(酷航)TR138 01:00-07:00
天津-新加坡(酷航)TR139 09:20-15:20
每周四:(3月4日、11日、18日、25日)
新加坡-南京(酷航)TR180 11:10-16:30
南京-新加坡(酷航)TR181 17:45-23:25
上海-新加坡(东航)MU567 10:15-15:35
新加坡-上海(东航)MU568 16:35-21:50
新加坡-武汉(酷航)TR120 06:10-11:05
武汉-新加坡(酷航)TR121 13:05-17:50
每周五:(3月5日、12日、19日、26日)
新加坡-上海(吉祥航空) HO1606 23:25-04:05
上海-新加坡(吉祥航空) HO1605 17:00-21:55
杭州-新加坡(国航)CA767 09:50-15:00
新加坡-杭州(国航)CA768 16:35-21:55
新加坡-西安(东航) MU2070 14:30-20:45
西安-新加坡(东航) MU2069 07:20-13:00
每周六:(3月6日、13日、20日、27日)
新加坡-厦门(厦航) MF852 15:30-19:50
厦门-新加坡 (厦航) MF851 09:45-14:15
每周日:(3月7日、14日、21日、28日)
新加坡-广州(酷航)TR100 05:15-09:25
广州-新加坡(酷航) TR101 10:40-14:40
新加坡-深圳(新航) SQ0846 07:25-11:20
深圳-新加坡(新航) SQ0847 14:20-18:05
3月中国各地隔离政策
中国部分省市隔离政策如下:
地区 隔离政策
广州
严格落实14天集中隔离医学观察,7天社区健康监测管理措施,并在入境后的第1、7、14、21天各开展1次核酸检测。
南京
实施14+14管理措施
浙江
实施14+7+7管理措施
吉林省
实施14+14+7管理措施
四川省
实施14+14管理措施
天津
实施14+7管理措施,所有在津入境人员继续严格执行14天集中隔离,并在入境后第1、7、14天时,要分别进行新冠病毒核酸和抗体双重检测。
上海
实施7+7管理措施(目的地在上海)
杭州
实施14+7+7管理措施
深圳
实施 14+7 管理措施
吉林省的隔离期数为35天,是这些地区当中最长的,其余地区隔离期为14-28天。
中国各地隔离费用
大概多少钱?
网友分享了中国各地酒店隔离费用,仅供参考。
不同地区的隔离费用均价不同,费用也因酒店星级而异。以下总结出的酒店隔离费用介于4000-10000元人民币(包含餐费在内)。
成都(四川)
一天房费加3餐330人民币(成都宜尚酒店)(可以点外卖) 总费用:14 x 330 = 4620 人民币

天津
隔离14天需进行两次核酸和抗体检测,第7天和第13天各一次,每次费用206人民币。
住宿费350人民币/间,餐费60-120元/天(可选)(天津北辰区的瑞景大酒店-医学隔离观察所),两项费用在入住4天左右全额付款(微信、支付宝、手机银行转账都可以)。

总费用:
14 x 350 + 60 x 14 + 2 x 206 = 6152 人民币
14 x 330 + 120 x 14 + 2 x 206 = 6992 人民币
西安(陕西)
酒店隔离费用(298+100)人民币,预收7000人民币(凤城五路的锦江之星)(不可以外卖点餐)。

总费用:14 x 398 = 5572 人民币
广州(广东)
包吃包住:14天付6000人民币/人;夫妻可以同住,14天付8000人民币
总费用:6000-8000人民币
上海
酒店费用:250人民币/天 含早餐 (上海浦东某酒店) 午餐 + 晚餐:100人民币/天
总费用:14 x 250 + 14 x 100 = 4900 人民币
深圳
需做四次核酸检测(第1、7、14、21天)
隔离酒店: o宝明城大酒店:300人名币/晚,餐费100人名币/天(可以点外卖/快递)
总费用:14 x 300 + 14 x 100 = 5600 人民币
o亚朵酒店:469-599人民币/晚,餐费100人名币/天(可以点外卖/快递)
总费用:14 x 469 + 14 x 100 = 7966 人民币
总费用:14 x 599 + 14 x 100 = 9786 人民币
o维也纳大酒店:350人民币/晚,餐费100人民币/天(可以点外卖/快递)
总费用:14 x 350 + 14 x 100 = 6300 人民币

大多数的酒店都不能选的,在下机后,按照安排陆续入住隔离酒店。不同隔离酒店的核酸检测次数、费用也不同。
(航班信息由新加坡眼网友二淳淳淳淳淳儿整理)
评论