重磅!3月10号起,新加坡出境流程有变!欧盟也准备正式发放疫苗护照
4天前,新加坡总理李显龙才发表视频讲话说:
“我们正在跟有意愿的国家商讨相互承认新冠疫苗接种证明事宜。”
互相承认新冠疫苗接种证明,可不就是疫苗护照了吗?

新加坡疫苗护照的雏形就出来了!
它,就是电子新冠检测证明。
3月10号开始!
签发新加坡电子出国检测证明
下个月10号开始!
新加坡本地所有可以做离境新冠检测的诊所,做完检测后要给每个人签发电子检测证明!

来源:海峡时报
那它跟疫苗护照有什么关系呢?
准确来说,现在的电子检测证明,就是将来电子疫苗接种证书的雏形。
卫生部签发的电子检测证明样本图如下: 一个二维码证明,外加3条个人信息

有一点大家要特别注意:
拿到诊所签发的电子新冠检测证明后,得再提交给当局公证,这份证书才具备出国效力、被其他国家认可。
也就是说,诊所出具的电子检测证明,还需要当局把关盖戳。
不然,没有经过当局公证的电子检测证明,其他国家不会承认。

这样一来,相当于3月10号以后,新加坡的出国流程步骤,就跟之前不大一样了。
3月10号后的 新加坡出国流程步骤
1)预约诊所做出国新冠检测,完成后拿到诊所签发的电子证明:
以中国为例,目前回国还需要2种新冠检测,一个是核酸检测(PCR),一个是IgM血清抗体检测。
要预约诊所,可以先打开卫生部官网查看有获批做检测的诊所清单
(长按查看清单)

*或者复制网址到浏览器打开: https://www.moh.gov.sg/licensing-and-regulation/regulations-guidelines-and-circulars/details/list-of-covid-19-swab-providers
进入网页后,会看到新加坡卫生部官网上有列2个检测类别的诊所清单。
我们只要点击核酸检测PCR的蓝色字体部分进入就行。

然后筛选适合自己的诊所,打开清单,你会看到最新的诊所清单版本是2月19号更新的

清单一共有83页,主要信息包括了诊所、诊所地址跟提供的检测服务。

要注意这一点: 有的诊所PCR跟血清检测2种都能提供,但有的只提供其中一种,如PCR检测。
大家可以根据地址跟提供的检测服务来筛选距离自己最近的。
有的诊所可能会要求提前预约。
举个例子,比如RafflesMedical,之前有椰友回国去这家做的双检测。

去诊所的时候记得带好自己身份证件或护照。
诊所方面需要你提供自己的新加坡住址跟电邮地址、联系方式、航班信息、预约时间。

具体详情可以复制网址到浏览器打开查看: https://www.rafflesmedicalgroup.com/covid-19/covid-19-tests/#tests
2)用电子政府密码,登入Notarise网站,申请公证:
第二步很重要。
诊所出具电子新冠检测证书后,得提交给新加坡当局进行公证,出国才用得上。
长按进入官方给的新加坡公证网

*或复制连结到浏览器打开:https://www.notarise.gov.sg/
打开后的页面如下

按照提示步骤走:
用SingPass登录填写信息


没有SingPass的直接注册就行,准证持有者也可以申请SingPass

复制连结到浏览器打开SingPass注册网址: https://www.singpass.gov.sg/singpass/register/instructions
登录SingPass后,上传诊所出具的电子新冠检测证明,填写相关信息。
填写完毕提交就行,公证结果只要几个小时就能出来。
公证后的电子新冠检测证明,当局会电邮给你,或者自行在SingPass上查看,示意图

3)登机时出示公证后的电子新冠检测证书:
航空人员或者移民关卡人员会扫你的二维码进行验证。
验证成功后,你会得到这份通知

验证过后拿到报告,就算走完一套新加坡出国流程。
不过,现在新加坡当局算是单方面宣布这个出国新变化。
回国的情况如何,具体得等中国驻新加坡大使馆通知!
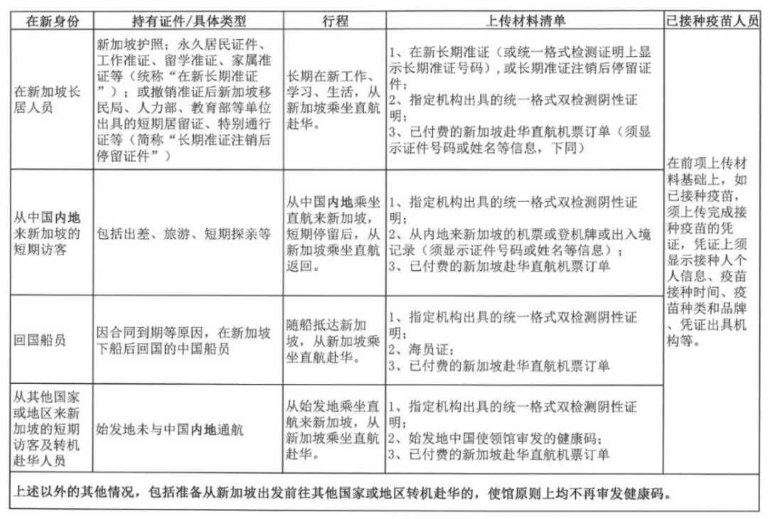
到截稿前,中国驻新加坡大使馆的最新消息,还是跟规范健康码申请材料有关。

具体的规范要求如下表

如果大使馆没有另外通知的话,估计现在还是继续按照他们列出的材料清单来提交。
而新加坡当局规定的电子新冠检测证明,目测是要用在出国旅游上的,目的地国家并不限于中国。
新加坡紧急推出电子新冠检测证明 或因欧盟的“疫苗护照”
前面已经提到,电子新冠检测证明,是新加坡疫苗护照的雏形。
这点预计是没错的。

来源:gov.sg
据外交部长维文医生说明,当前新加坡科技局跟卫生部正在研究一套供跨国旅行用的卫生证书标准(HealthCerts)。
上述的电子新冠检测证明,是“卫生证书”的一种。
接下来还有电子疫苗接种证明,则是“卫生证书”的另一种。

来源:todayonline
所以按照当局的思路来分析, 新加坡的疫苗护照不是单一的,而是一套:公证后的电子新冠检测证明+公证后的电子疫苗接种证明。
只有这样的护照,才能供出国游使用,得到其他国家认可。

来源:international
SOS 目测这个打算,是新加坡在综合考虑欧盟那边的情况之后才得出来的......
2月25号,欧盟27国的领袖进行视频会议,其中德国总理默克尔就官宣表示说:
欧盟国家会在未来3个月内,研发并且落实疫苗护照。

而他们刚好就打算,将接种疫苗证明跟新冠检测证明双剑合璧,来达到入境免隔离的终极目标。
因为北半球的夏季就要到了,旅游旺季马上就要到来。
他们想挽回新冠疫情造成的损失,这疫苗护照相当于箭在弦上不得不发。
欧洲至少11国已有“疫苗护照”
事实上,为了重新激活旅游业,很多欧洲国家都在争着做第一个吃螃蟹的人。
有一些国家的疫苗护照属于单方面发布,因为发布得早,考虑未周全,所以还没得到其他国家认可。

比如冰岛,1月26号就签发了全球第一批“疫苗护照”。
据冰岛卫生局的意思:
已经接种过新冠疫苗的冰岛居民,可以凭借接种疫苗的电子证明书,到欧洲其他国家免隔离旅游。

现在这个决定还没有得到其他国家承认,所以冰岛“疫苗护照”不具效力。
但目测距离有效那天也不会很远了。
2月4号,丹麦、瑞典政府相继官宣要研发“疫苗护照”,最快今年6月之前启用。

这两个国家已经计划好“疫苗护照”的两大用途。
一个用于出境旅游,拥有“疫苗护照”的去其他国家可以免隔离。
一个用于境内活动,去看体育赛事、参加大型活动,甚至到下馆子吃饭都要出示“疫苗护照”。
从这些方面看,“疫苗护照”已经堪称另一重身份证明!

来源:France24 | 丹麦疫苗护照样本
除了冰岛、丹麦、瑞典,以色列卫生部长也有宣布说要给打完2剂疫苗的人,发放“疫苗护照”。
生效时间是打完第二剂疫苗7天后。
同样的,有了“疫苗护照”的人可以出境游免隔离。

希腊也跟欧盟提出了申请,想要落实“疫苗护照”,重新激活欧洲旅游。
所以,从前天的欧盟峰会,以及更早的这些国家的动作来看,疫苗护照势在必行。
且疫苗护照的内容,不会仅限于疫苗接种,新冠检测证明可能会加以辅助。
就像现在新加坡正在做的一样。
网友担心会有作假
又十分期待回国
电子新冠检测证明都出来了,电子疫苗接种证明还远吗?
电子新冠检测、疫苗接种证明都有了,那么接下来就该正式推出可以免隔离的疫苗护照了?

按照新加坡当局雷厉风行的行事风格。
猜测新加坡的疫苗护照,可能跟欧盟那边差不多时间面世......
但其实,有好些本地网友对于疫苗护照不是很有信心。
有人担心作假,或者拿来赚黑钱


“估计已经有一波人很期待买证书吧?这个钱应该挺好赚......”

“会不会有的人拿证明来卖钱?”

“这个靠不靠谱?每年拿那种造假证明进来的也有不少吧?”

也有人觉得现在形势不对,出去玩怕的是病毒
“要真这么做了,我会不会出去玩一趟回来就不行了......”

除了原本的新冠病毒,现在还有变异病毒

不过,也有好一波人支持疫苗护照,尤其是很多网友希望中国也可以实施疫苗护照。

因为,现在回国真的是难上加难。

前天是元宵节,有小伙伴特地发朋友圈

每一个中国味特别浓的日子,都会想起国内的亲人、朋友。
不知道椰友们,多久没有回国了呢?
疫苗护照,你们期待吗?
评论