• 12月05日 星期五

薛凯琪回应方大同去世后开演唱会争议:被指作秀,团队反驳背后原因

港媒近日披露,歌手薛凯琪(Fiona)自好友方大同逝世后陷入舆论风波。尽管其团队工作人员在社交平台发文维护艺人形象,事件仍引发公众对艺人悼念与商业活动界限的讨论。

赋音乐官方于3月1日证实方大同因病离世,薛凯琪在8天后首度公开悼念。她坦言因身心状态反复,曾与团队多次商议延期工作安排,最终仍决定如期启动2025巡回演唱会,仅取消部分原定行程。

相关演出安排引发争议的关键点在于:其发布会上的讣告与演唱会宣传海报同步曝光,且宣传语"Let Me Love You"的诠释虽强调"爱与光"的关联,但部分网友质疑存在借哀悼热点进行营销的倾向。

查看Instagram动态

由 Supercar Blondie 发布的动态

争议在3月15日南宁演唱会达到高潮。薛凯琪演唱方大同创作的《苏州河》时情绪失控导致演唱中断,相关视频流出后被部分网友评价为"表演性质过重",但也有粉丝为其辩护称"真情流露应被尊重"。

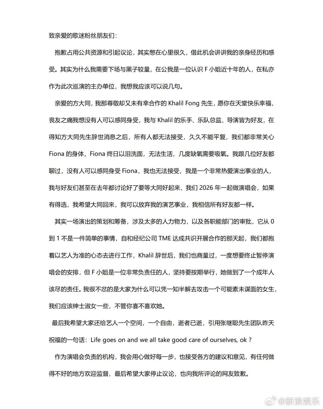
饰演工作人员Leslie在16日深夜通过长文澄清,披露艺人受创后出现呼吸困难等症状,团队成员多次劝其休息均被拒绝。强调演出筹备涉及大量行政审批及合作者协调,延期需付出高昂成本,而薛凯琪坚持如期举行实为履行职业责任。

值得注意的是,方大同生前挚友构成的执行团队明确表示:"若能重来,宁愿放弃全部演出也要换挚友重生。"针对网暴现象,该文发起劝诫,倡导公众对非亲见事件保持基本尊重。

演唱会团队发声长文截图
工作人员发布的长文详述艺人身心状况(图片来源:新浪娱乐微博)

事件当事人引用张继聪团队的寄语"Life goes on and we all take good care of ourselves, ok?"作结,既暗示对各方的关切,也传递出对争议的无奈。

上一篇新闻

75岁刘晓庆驾考挑战短剧事业 这才是一路繁花的姐姐真实状态!

下一篇新闻

2025美欧关税战危及9万亿美元贸易?欧盟商会预警连锁风险

评论

订阅每日新闻

订阅每日新闻以免错过最新最热门的新加坡新闻。