新加坡禁止来自中国旅客入境;美国将中国旅游警告升至最高级别;北京官宣假期延长| 疫期旅游新闻汇总
新加坡:从2月2开始,禁止14天内所有曾去过中国大陆的新旅客,不能入境新加坡或在新加坡过境!暂停签发新签证给中国护照持有者。曾去中国的新加坡公民、永久住民、长期准证持有者需14天隔离期后入境。

日本:自2月1日零点开始,过去两周内曾到过湖北省的外国人、持有湖北省发行的护照者,日本将禁止入境。
春秋航空将执行2月1日凌晨2时日本东京羽田至武汉天河的商务包机航班,运送滞留在日本的湖北特别是武汉籍中国公民返乡,航班航班号为9c6152,旅客按照自愿购票原则,票价为2380元,预计凌晨5时50分抵达武汉。

美国将中国旅游警告升至最高级别 当地时间1月30日,美国国务院将中国旅游建议提升至最高级别4级“Do Not Travel”,要求所有非必要的政府官员推迟前往中国。

北京市政府发文:除必需行业外 各企业2月10日上班

泰国:未取消中国游客落地签,免落地签证费政策持续至4月30日

意大利:进入国家紧急状态 意大利总统孔特31日宣布,进入国家紧急状态,并拨500万欧元应对病毒疫情,紧急计划将持续六个月。 今天早些时刻,意大利公布两名感染者为中国游客,已被意大利国家传染病研究所医院隔离收治。随后,政府宣布暂停所有往返中国航班,中国航司也将受影响。

除意大利之外,俄罗斯31日通报发现2例新型冠状病毒感染的肺炎确诊病例。两人都是中国公民,目前分别位于俄后贝加尔边疆区和秋明州。

英国首次确诊两例新冠病患,目前正在纽卡接受治疗。

三亚:三亚进港航班不能承运湖北籍旅客 航空公司不能销售机票给身份证42开头的旅客(42开头为湖北籍),如果飞机落地查验身份证件,发现三亚进港航班上有湖北籍旅客, 进港湖北籍旅客和执飞机组隔离。

铁路方面
自2月1日起,购票人须提供每一名乘车旅客本人使用的手机号码,方可购票。未成年人、老年人等重点旅客以及无手机的旅客,可提供监护人或能及时联系的亲友手机号码;港澳台旅客、外籍旅客可提供电子邮箱。
中国与朝鲜、哈萨克斯坦之间的旅客列车将暂停服务。
俄罗斯铁路股份公司通知,1月31日至3月1日,绥芬河至格罗迭科沃402/401次、满洲里至后贝加尔/赤塔653/654次旅客列车暂停运营。乘客可于票面日期起30日内通过原购票渠道退票,免收退票手续费。
1月30日起,香港西九龙站及红磡车站口岸将关闭。因此,往来中国内地与香港间的列车(包括香港西九龙站至内地间的高铁列车,香港红磡站至内地间的普速列车)同时暂停跨境运营。
部分航司中国航线新增调整
美联航:继续扩大减班、停飞范围
自2月9日起,美联航飞往中国(含香港)的航班逐步由每天12班缩减至每天4班。北京、上海、香港航线除旧金山保留每日一班直飞外,其他航班均减班或停飞,持续至3月28日,成都-旧金山暂时不受影响。
土耳其航空:
1月31日从中国大陆出发到伊斯坦布尔的航班为暂停前最后一班。2月起,飞往北京、广州、上海和西安的航班将暂停运营至2月9日,我们将随时向您通报有关更新情况。

荷兰皇家航空更新政策,2月3日至2月9日期间,全面暂停中国航线。

维珍大西洋航空:2月1日起暂停伦敦-上海航线14天(上海是其在中国内地唯一航点)

法航:暂停所有往返中国大陆航班至2月9日

多家韩航调整中国航班运营 釜山航空:取消釜山至张家界、三亚、海口、西安、延吉,仁川至宁波、成都、深圳的航班。

易斯达航空:易斯达航空取消清州至张家界及海口、济州岛至上海、仁川至郑州的航班。

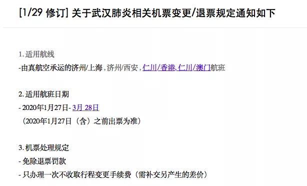
真航空:真航空取消济州岛至西安的航班。

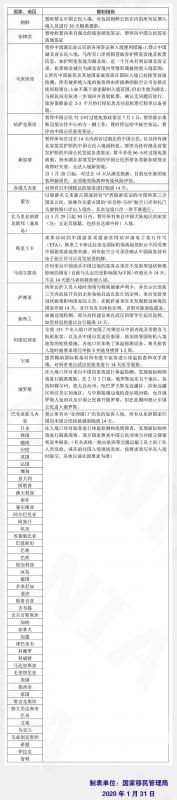
国家移民管理局发布最新版他国入境管制措施

表中日本、新加坡的管制措施未更新 疫情期间,目的国及航司政策变动较大,如确有需要出国出境,建议您提前向有关国家或地区驻华代表机构、航空公司或境外接待单位了解清楚目的地国家或地区采取的入境管控措施情况再作安排。
在一片令人神经紧绷的新闻讯息中,还有许多暖心的消息。
今晚的东京天空树为祈祷中国新型肺炎疫情早日得到控制,正在举行特别的点灯仪式。5点到8点的蓝色灯光是为了祈祷疫情早日结束,8点到11点的中国红代表着中国加油!

武汉加油!中国加油!
评论