外国人申请新加坡永久居留证
贸工部长陈振声表示,在新加坡通过行业转型蓝图进入第二增长阶段发展,过渡到成为由创新驱动的经济体,人才是越来越重要的部分,而我国将继续对吸引人才保持开放态度。
这是他自周一就任以来首次公开讲话。
他下午在本地欧洲总商会为庆祝欧洲日举行的午餐聚会上表示,我国除了四通八达与具备亲商环境,另一个能确保成功的要素是人才。
通过投资于人才,确保工作队伍具有竞争力与恰当的技能,使得我国能引入高增值的活动。
他说:“的确,在未来的经济中,我们工作队伍的素质将是历来最重要的……在我们建立以新加坡人为核心的工作队伍的当儿,我们要对人才保持开放态度,把最好的人吸引到这里,参与新加坡的发展历程。”
他指出,外来人力辅助本地员工,并带来了所需的技能以创造新行业与机会。这对新加坡的长期竞争力,以及确保我国能跟得上不断变换与发展并充满活力的区域。
(联合早报)2018Year5Month4Number

外国人如附合相关以下的条件可申请新加坡永久居名。

1. 结婚移民
根据新加坡有关规定,凡是与新加坡公民或永久居民结婚(不论男女),均有资格申请成为永久居民。但新加坡移民局将根据每个申请者的具体情况具体对待,并非每位申请者都能获得永久居民身份。但是,只要申请这确实是真的与新加坡公民或永久居民结婚,所递交的申请材料、相关证明文件齐全无误,申请获得批准的概率是很大的。这里要特别提醒申请者不要造假,新加坡移民局打假的力度很大,一旦查出,申请者从此将很难进入新加坡。而利用假婚姻移民新加坡即使成功,只要有人检举,或通过移民局继续调查而被查实,永久居民身份将被取消。近年来有许多以假结婚骗取永久居民权者,被检举后,永久居民身份被取消。
相关细折和申请文件及表格
2. 家属移民 (孩子)
新加坡公民或永久居民结婚(不论男女)合法结婚后 21 岁以下的儿女均有资格申请成为永久居民。但新加坡移民局将根据每个申请者的具体情况具体对待,并非每位申请者都能获得永久居民身份。所递交的申请材料、相关证明文件齐全无误,申请获得批准的概率是很大的。如果孩子是饲养的话,必需要有相关文件证明。
相关细折和申请文件及表格
3. 家属移民 (年长父母)
新加坡公民可为年长父母申请永久居民。但新加坡移民局将根据每个申请者的具体情况具体对待,并非每位申请者都能获得永久居民身份。所递交的申请材料、相关证明文件齐全无误,申请获得批准以各案处理。
相关细折和申请文件及表格
4. 技术移民 (EP and S Pass 就业准证)
新加坡政府欢迎世界各国的专业技术精英来新加坡定居。凡大学或以上学历人士,专业技术人才,都可申请新加坡永久居民。但首先必须由新加坡境内的本地公司雇用。先获得就业准证(EP)。准证持有人,可向新加坡移民局提交永久居民申请,经批准成为永久居民(PR)。
相关细折和申请文件及表格
5. 在新加坡就读的学生 (学生证)
新加坡政府欢迎世界各国的专业技术精英来新加坡定居。凡大学或以上学历人士,专业技术人才,都可申请新加坡永久居民。但首先必须由新加坡境内的本地公司雇用。先获得就业准证(EP)。准证持有人,可向新加坡移民局提交永久居民申请,经批准成为永久居民(PR)。如就读公立学校的学生们可以小六会考(PSLE)及以上的成绩 N 水准(N Level),O 水准(O Level) , A 水准 (A Level)来申请。
相关细折和申请文件及表格
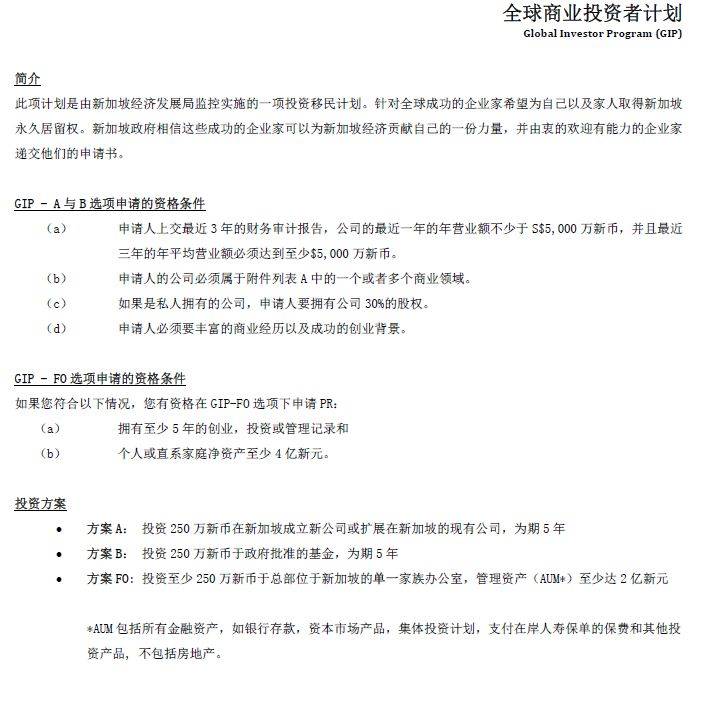
6. 投资移民
投资移民根据新加坡政府有关政策规定。新加坡经济发展局 (EDB)官方
外国人投资新币250万元,可直接成为新加坡永久居民。这项计划主要是为各国企业家而制定的。目的是吸引更多的企业家来新加坡投资。投资移民申请者必须先在新加坡境内注册有限公司,然后呈交投资计划书和置业申请书。投资金可分期到位。有关投资项目至少必须经营5Year。 投资者的家庭成员,配偶和21岁以下子女,可自动成为永久居民。父母可申请亲属长期签证,在新加坡居住。子女超过21岁,需另外申请,批准机会也很大。
相关细折和申请文件及表格




申请的流呈请登录新加坡移民局网站为准
新加坡移民局也声明;
移民局也注意到很多商业机构自称能保握帮申请人提高申请成功概率。
移民局没有支持也没有认可这些商业机构。
申请者如用这些商业机构来帮忙提交申请必需当心。尤其个人资料被盗取。移民局不会承担相关责任。
评论