刷屏!下周迎来大事!中国,新加坡都受影响
好消息刷屏了!
2020年1月1日起
中国将对850余项商品实施低于
最惠国税率的进口暂定税率
也就是,进口关税降了

瞄了一眼商品清单
和大家生活息息相关
全都是生活需求品
而且,这事儿跟新加坡关系很大
图源:关税司
好消息刷屏
快来看看这一改变
将会如何影响你的生活?
1
这些进口商品将降关税
据央视新闻消息
自2020年1月1日
中国调整部分商品进口关税
政策一出,影响很大
积极扩大进口
激发进口潜力
优化进口结构等

说白了
对于老百姓的生活来说
我们可以非常浅显的理解为
降低进口关税有助
降低中国国内企业
和老百姓们的消费成本
以后买这些进口商品
更便宜了
之前,国内就重点降低了 一波工业品关税 日用消费品和汽车关税 并且,对抗癌药物实施了零关税 去年,减轻企业和消费者 税负整整700亿元

这一次又降进口关税
共850样商品,都有什么呢?
(点击可查看大图)

图源:关税司
在公众号回台回复 关税
获得完整列表
椰子在这里给大家划下重点
代购们瑟瑟发抖
小伙伴们翘首以盼~
1
食品类
清单中包括,国内相对紧缺
或具有国外特色的日用消费品
比如,冻猪肉从12%降低到8%
冷冻牛油果从30%大降至7%
橙汁降了一半到15%

吃货们注意了!
鲜活的岩礁龙虾和鲍鱼
去壳的巴西果
还有碧根果(24%大降到7%)也都降了

2
药品类
治理哮喘的药品
生产新型糖尿病药品的原料
抗癌药的原材料等
实现了零关税
老龄化来临,对于慢性病
用药的需求很大
而且,像是癌症药原材料降税
有助于减轻患者用药成本
3
婴儿食品
婴幼儿食用的零售包装
配方奶粉从15%降低到5%
其他供婴幼儿食用的
零售包装食品从15%降低到2%

婴儿尿布以及尿裤
直接降低至 0%

推广

4
洋酒
味美思酒,蒸馏葡萄酒
还有威士忌都降低了
威士忌降低一半到5%

5
原材料
降低150多项木材和纸制品的进口关税
还将降低高新科技领域
所需原材料的进口关税
支持高新科技发展!
明年7月1日起
还将对176项信息技术产品的
最惠国税率实施第五步降税

这次的进口税调整
详情如下
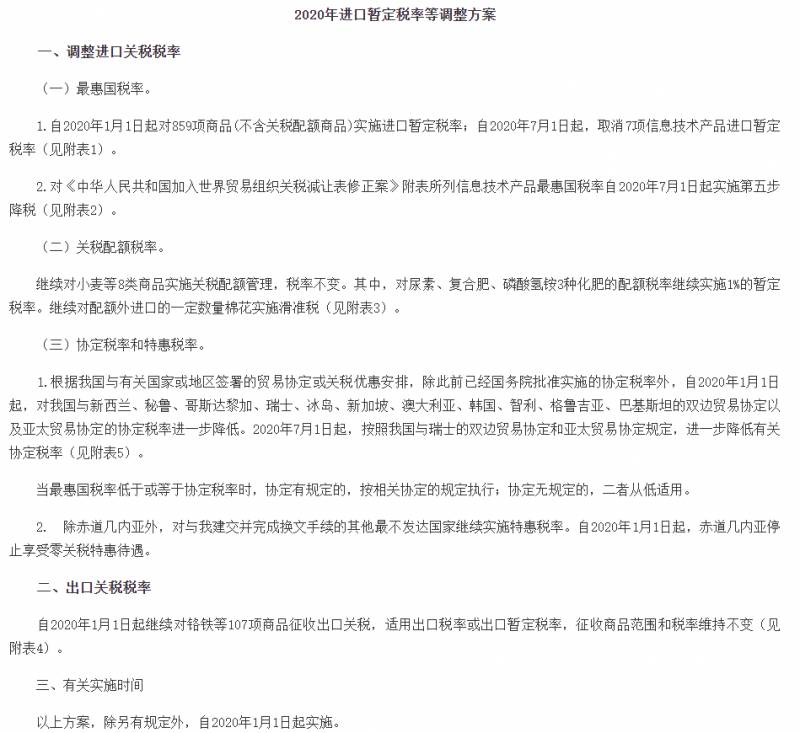
2020年进口暂定税率等调整方案


*点击图片可放大,来源:关税司
此处划重点,自2020年1月1日起
对与中国签订双边贸易协定
以及亚太贸易协定的国家
进一步降低
一共11个国家
其中就有新加坡!
自由贸易升级协定,10月起生效!
新加坡-中国自由贸易升级协定
10月起就生效了
新中两国致力于推动
开放自由的贸易
新加坡将有更多出口到
中国的化工产品能享有优惠待遇
中国也进一步对
新加坡企业开放法律
海事和建筑服务领域的合作

不单单如此,中新也签署了
金融、智慧城市、教育等
各大领域的九份合作协议
各大领域全面合作!

其实,看来一圈发现
中国实际的贸易加权关税 只有4.4%
已经非常接近发达国家了
美国是2.4%
欧盟是3%
澳大利亚是4%

看到这里椰友们
不禁都要问了——那新加坡呢?
来来来一起看看~

2
这些东西,新加坡更便宜!
众所周知,小岛是全球闻名的
贵 贵 贵
连续6年蝉联全球最贵城市
然而,生活在新加坡
国内的小伙伴却经常来 求代购
比如这些东西
奶粉

新加坡:34新币
合174人民币

国内:200人民币
也经常听大家说
有些东西在国内算是“轻奢”
在新加坡却非常的“大众”
车厘子

新加坡:8新币
合40人民币/500g
国内:132人民币/500g
花王纸尿裤

新加坡:24新币
合123人民币

国内:163人民币
澳洲牛排

新加坡:17新币
合87人民币/500g

国内:160人民币/500g
你发现共同点了吗?
就是除了“原产地优势”的
那些产品之外
神马面包物语,小CK之类的
进口商品一般来说
新加坡比较便宜

这也得益于新加坡是
全球贸易最自由的地区之一
也是自由港
因此大多数商品在进出口时
关税为零
小岛大港,那可是远近闻名
新加坡怎么做到的?
01 做的早
早在1984年新加坡就成为了
关贸总协定《进口许可程序协议》的缔约国
这个是WTO的前身
你想得有多早,当时还没WTO呢!
那时,小坡就承诺将进口许可证
限制保持在最低
对大多数进口商品没有配额限制
也不需要进口许可证

不过,也有例外
新加坡只对极少数产品征收进口税
重税商品
烟草、酒类
石油和汽车
农产品
so在小岛买这些东西,有些是相当的贵。
不过,你也先别急着吐槽——烟酒重税是为了公众健康;汽车重税是为了环保、公共卫生;农产品采取严格的出口限制和管理,是为了防治病虫害。

这么一看,这小岛政策还是相当为岛民着想滴~
02 服务好
新加坡电子政务很先进
实现了无纸化、自动化和网络化
为商家节省了时间和成本
虽然新加坡小贩中心
还是Cash Only
这里的电子政务平台有多好用
我想大家也都知道
上网办个证,申请个绿卡超方便~
这种优势也被
运用在了港务上
平台优势
贸易网TradeNet:新加坡是世界上第一个建成并使用国际贸易单一窗口的国家,也就是传说中的“贸易网”(TradeNet),1989年就开始运行了。
港口网PortNet:海事及港务局、船公司及其代理行、货主、物流服务商等信息——交流实现点对点。
海事网Marinet:能为多达800多家船公司提供相关海事服务,处理文件和追踪信息等。
空运社群网Cargo Community Network:空运货物代理可直接与全球20多家大型航空公司、货运代理联系交接。

——部分资料来源:驻新加坡经商参处
03 政策优
新加坡政府各种出口贸易奖励
够额度,就予以免税
就连服务出口贸易都给奖励
跟自由港一样
新加坡金融政策也是高度自由
没有外汇管制,了解下
外国投资者的资本
甚至是利润都能自由进出新加坡
海外收入都不征税

04 够自由
小小岛国,还不如个县城大
却在毗邻港口和
机场共设立了8个Free Trade Zone
就跟自贸区差不多
为全世界的商品进出本岛
提供免税优惠
和先进、方便的物流服务
而且,这些自贸区实现企业化运营
那工作效率简直杠杠滴

05 有实力
出口,是小岛GDP的顶梁柱
我嘞个去,本国食品需求
90%靠进口的新加坡,还出口?
很多人肯定觉得
“能不能别闹了?”
去年,全年新加坡对外出口的商品
总额约为4117.6亿美元
竟占了贸易总额一半
主要出口对象是——中国

而且不同于其他东南亚国家
出口的商品类型
比如,越南的纺织品

菲律宾的香蕉

大马的橡胶

新加坡,东南亚出国“大国”
里的一股清流
没有一滴油
却是全球第三大炼油国
石油产品出口
占了出口总额很大一部分
其他出口品主要
为电子机械(42%)、医药产品(18.6%)
化学制品(17%)、飞机(5%)

*启奥园区
跟水果,原材料之类的不同
新加坡出口走的是
高精尖的路线
虽然,wuli小岛吃的90%靠进口
出口的却全是贵的技术流的商品
赚了钱去买吃的
还只买最!好!的~

小岛大港怎么实现?
只能说,有预见性的智慧
更有打破陈规的勇气
最重要的是
只求发展的决心和纯粹

自贸协定的利好
这么快就能惠及中国和新加坡民众了
两国小伙伴 喜大普奔~
这一次,新加坡和中国自贸协定
也希望能够让两国的港务发展
更上一层楼
评论