入境中国有进一步要求!附详细“在新身份”材料清单列表
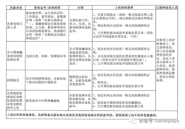
编按:赴华旅客申请健康码/健康状况声明书有关材料提出进一步要求。对此,中国驻新加坡大使馆今天(2月24日)发布《关于规范健康码申请材料的通知》。关于规范健康码申请材料的通知一、近日,我馆发布了关于避免中转赴华的提醒,其中对赴华旅客申请健康码/健康状况声明书有关材料提出进一步要求。为便于赴华旅客根据个人情况和赴华行程提交符合要求的申请材料,现将有关要求集中汇总如下(适用于乘坐2021年2月25日及此后赴华航班的旅客)。
二、对于曾确诊或疑似患有新冠肺炎的旅客,须履行相关工作流程,经进一步检测及14天的观察,符合有关条件才可赴华。请此类人员务必在赴华前和我馆提前联系,按相关要求履行流程后,在健康码申请系统中上传相应材料。考虑到有关检测和观察需一段时间,请妥善安排行程和购票事宜,避免造成个人经济损失。我馆在此提醒,疫情期间,非必要,非紧急,不旅行。如您确需赴华,请务必认真了解相关政策,按要求上传健康码申请材料,避免转机赴华,并在旅途中做好个人防护,遵守入境地防疫规定。中国驻新加坡使馆领事保护与协助紧急求助电话:+65-64750165(24小时),+65-81296456(疫情期间临时领保专线,工作日上午08:30-12:00,下午14:30-17:00) 外交部全球领事保护与服务应急呼叫中心电话:+86-10-12308或+86-10-599139914月/5月最新航班表新加坡酷航
新加坡航空
中国国际航空
中国东方航空
中国南方航空
厦门航空
吉祥航空
大家如果还有任何飞中国的疑问,请扫以下二维码,进入《新加坡眼》APP的群提问交流。
评论