新加坡捐血全攻略:做善事的一点学问

HSA有关2014年捐血数据
经常遇到有人问起在新加坡想捐血的话应该怎么做,去哪里,于是催生了下面的这篇文章。
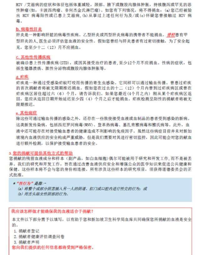
要谈到在新加坡捐血,不能不先提捐血前那每次做都有被扒掉一层皮感觉的问卷调查,这个问卷涉及到健康、旅行及性爱史,先放两张图来让你们感受一下。


以上只是问卷调查的忠告页,里面劝请一切存在高危行为的人不要捐血,这包括吸毒者,有过男性同性性行为的人,性滥交者以及从事与性相关行业的从业人员。不要小瞧这个问卷,因为它是具备法律效力的,如果在填问卷的时候提供虚假的或具有误导性的答案,被查出来的时候是会负上法律责任的。根据《传染病法令》的规定,您将会因提供虚假资料而被起诉。对该犯罪行为的处罚是,最高20,000元罚款和/或最长2年监禁,或两者兼施。而一向以执法严格著称的新加坡,以上法令也从来没有被当成摆设过,今年5月就有一名在籍大学生因为填写问卷时隐瞒自己的同性性交史,事后被检查出染上艾滋病,最后被判坐牢15个星期和付款1万元,若无力偿还罚款,他需要另外坐牢六个星期替代。主控官接受被告并不是预谋干案,并强调若被告知道自己感染了艾滋病,想利用捐血程序来验血,刑法会比现在更重。根据法律,一旦罪名成立,可被判坐牢长达10年和罚款5万元。因此问卷调查的第一个问题就是“您这次来捐献的目的,是要了解您是否已感染 HIV 或患有艾滋病吗”。
(先提句题外话,在新加坡是可以进行匿名艾滋病病毒检测的,具体信息可以在以下网址查询:http://www.hpb.gov.sg/HOPPortal/dandc-article/2144 )
捐血救人是个很伟大的行为,但是我会建议第一次捐血的朋友在捐血前上网先自行填写问卷,自测一下是否符合要求。我就曾遇到过一位乙型肝炎病毒携带者跑去捐血中心要求捐血,结果在填写问卷的时候被挡下来。
中文版问卷调查的下载链接如下:http://www.hsa.gov.sg/content/dam/HSA/BSG/Blood_Donation/Health_Assessment/Donor%20Health%20Questionnaire%20(Chinese).pdf

穿耳洞、针灸等,去特定有传染病流行的地区旅游等,具体的要求见以下链接:http://www.hsa.gov.sg/content/hsa/en/Blood_Services/Blood_Donation/Can_I_Donate/When_Not_to_Donate/Common_Reasons_for_Postponing_your_Donation.html
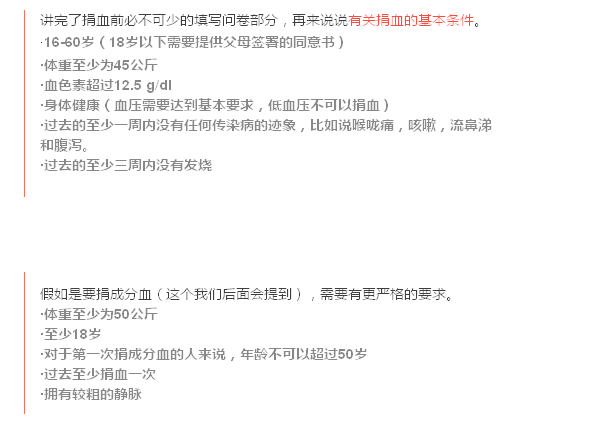
看完了那么多让人头晕脑胀的要求后,我觉得能够满足严苛的捐血条件其实是一件非常不容易的事情,所以更要好好的珍惜自己的健康,才能保证成为一位定期的捐血者。我从2005年开始第一次捐血,当中因为各种各样原因不能定时捐血,所以这么多年才只捐了11次而已。
接下来我们再看看去哪里可以捐血。
平时我们估计都在组屋附近或是学校里或是街区见过下面的这类图片

这是移动捐血点,会不定期的在不固定的地方举办,平时可以留意住家附近是否有举办这种捐血运动。
主要的捐血点国家血液中心设在卫生科学局总部,最靠近的地铁站为欧南园地铁站。由于捐血需要占用一些时间,所以很多人喜欢在周末前往国家血液中心,但国家血液中心每天最多能为400多名公众服务,周末的人潮使中心变得拥挤。这几年来,为了方便民众可以更方便的捐血,新加坡卫生科学局陆续开设了三个卫星捐血中心,分别坐落在乌节路多美歌地铁站底层购物坊(Dhoby Xchange)内,兀兰民事服务中心(长堤坊购物中心Causeway Point对面),以及今年新开设的西部第一家卫星捐血站,坐落在裕廊东西城大厦Westgate Tower的10楼。

国家血液中心的地点
下面是国家血液中心的开放时间,充分照顾到了平日繁忙的工作时间。

其实在国立大学医院也设有一个小型的卫星献血中心,坐落在主楼旁边的侧翼,平时有不少国大学生在课间前去捐血,开放时间为周一到五上午8点到下午5点半。
捐血的时候需要记得带上有效身份证件例如学生证或是工作准证,以及拥有一个固定住址并且在新加坡居住已经超过半年。
捐血的种类
捐血有两种,一种是捐全血,捐之前需要验血以确保血色素达标才能捐献,捐献时间视血流量一般为5-10分钟内捐350-450毫升。由于捐血的针比较粗,所以在插入捐血的针之前护士会先注射麻药,事后需要按压止血,休息5-10分钟后再从椅子上站起来,最好喝点饮料和吃点东西以补充能量。第一次捐血的人,最好尽快回家休息,我的一个同事就因为不听话不赶紧回家休息,结果在家附近的公车站眼睛发黑,持续了几秒才缓过来。捐血后的六小时内最好不要用捐血的那只手臂提重物以及进行剧烈运动。一天内记得大量饮水,补充身体失去的液体量。倘若捐血的针孔附近出现淤青,也不需要担心,因为两周内一般都会完全消失。两次捐献全血的间隔时间为12周。

捐完血后的手臂被压力绷带绑成了一个粽子。
还有一种捐血方式是捐献血液的部分成分,比如说血浆或是血小板。这种方式所需时间较长,捐血浆的时间比较快,我个人记录最快是50分钟满足要求;捐血小板的时间则比较久,我的最长记录是2个半小时。捐献成分血可以保障捐出的血液成分更加纯,而且可以每隔4周捐一次,也不会造成短暂性的贫血,所以我个人喜欢这种方式。这种捐血方式会将抽出来的血进入离心机分离提取出有效成分,再将剩余的部分输回到体内,捐献过程中所使用的全部是一次性耗材,所以不需要担心传染病的问题。由于血液分离的时候会混入抗凝剂,所以在捐献过程中可能会因为缺钙出现嘴周发麻甚至手脚发麻的情况(抗凝剂会和血液中的钙离子结合造成短暂的缺钙),这时候就要赶紧通知护士看是否要放慢机器的速度。这些不适都是短暂的,所以即便出现了也不必太过担心。

抽出来的血被送入离心机分离。手上在捏的小鱼是为了让血流更畅通。有一次护士给了我一个小球,结果因为我手太小捏不动而让血流的更慢了。

这就是我捐出来的一大包血浆啦,血小板的颜色跟这个差不多,但是捐出来的总量会少很多。
献血24小时以内,不管出于什么原因如果不希望别人接受自己的血液,都可以打事先给的一个号码,通知医护人员停止将自己的血液用在他人身上。工作人员不会追问原因,就会将捐出的血液处理掉。
捐血到一定次数后会收到HSA寄来的捐血卡,以前是纸质的,可以在上面盖章记录捐血的日期,现在已经换成塑料的卡了。

红色的是旧款捐血卡,白色的是新款

新版捐血卡的背面有相关的联络信息以及捐血中心地址等信息,还可以上网去预约捐血时间
捐血达到一定次数后会收到颁发的奖牌,我还在通往铜奖的道路上努力着。有Singpass的话,捐血的次数可以在卫生科学局网站上查到。


分别是捐5次和捐10次后得到的小奖牌

用SingPass登陆到卫生科学局网站上可以查询到最近三次的捐血记录以及捐血次数等信息。
捐血救人,爱心无限
随着新加坡年长人口持续增长,用血需求预计将增加。未来20年里,新加坡的血供使用量每年预计增长3%至5%,必须通过快速增加捐献者人数、以及增加采血能力这两个办法,加以应付日趋增长的需求。卫生科学局估计,到了2030年将会从目前的约11万包血液翻倍至超过22万包血液。根据卫生科学局的统计,2014年共有68,868人捐血,这占总人口的1.78%,比发达国家的3%比率略低。其中61%是男性,29%是第一次捐血者,年轻的捐血者占到30%。而这68,868位捐献者共捐出了108,058份全血,9,337份成分血。
新加坡红十字会主席郑大峇在出席2014年第11届世界献血者日活动时致辞说:“献血者为病人带来新生命,也为病人的亲人带来笑容。因为你的无私奉献,某人的祖父母、父母、丈夫、妻子、兄弟姐妹或子女还在人世,仍能与家人共享天伦。你的捐献,将持续发挥影响力。”
作为一个在努力成为一名定期捐血者的人来说,我个人没有觉得捐血给我带来任何不良影响,我的一位男性好友从2004年开始定期捐血至今,已经捐了超过30次,身体一直很健康。而新加坡历来最年轻的献血超过150次的男性获奖人级别得主庄福良(执行人员)献血153次时才34岁。
我曾经亲眼目睹过病人因为血液中心缺血而痛苦的样子——因为血小板低,又得不到及时的补充,病人只能小心翼翼的尽量呆在床上减少活动。每年的学校假期通常会是血液中心较为缺血的时候,这可能是因为学生放假以及更多人出国,较少人会有时间前往血液中心献血的缘故。如果你有耐心看到这里,有没有勇气趁这个节日前往血液中心献出自己的一份爱心呢?

我曾经不止一次和同事一起去献血,这种感觉实在太棒啦~
(作者:兔猫-开天辟地)
评论