申请欧盟公民,居然比拿新加坡PR容易辣么多!

想拿新加坡PR,到底有多费劲?问那些N次被拒的人,就知道了~一把辛酸泪!唯一能直接拿到新加坡绿卡的途径,是全球商业投资者计划(简称GIP),可以通过在新加坡投资,获得PR身份,但它的申请难度,一直在增大~
2011年,投资门槛被提高到250万新币,同时“50%资金可投资私人住宅”的条款被取消;2012年,申请门槛再次提高,要求公司近三年的年均营业额要高达5000万新币;2014年,不但投资者公司的行业类型受到限制,而且也提高了申请费用,从5650新元增加到7000新元……
还有不少想通过GIP移民的人,虽符合甚至超越政府规定的资格,也不获批准。问原因,一句“Case by case”,就被怼回来了!
申请新加坡PR的要求如此高冷,中国人想要再拥有一个身份,为自己和家人提供更多的教育、居住和生活方式的选择,真是山穷水尽疑无路了吗?

柳暗花明又一村!要是你的资产达到200万欧元(相当于1500万人民币、300万新币),完全可以考虑去申请个欧洲国家塞浦路斯的护照。
注意!不是PR,就是能自由进出欧盟国家的塞浦路斯公民(注:塞浦路斯承认双国籍,申请塞国护照不会影响原国籍)!而且申办手续,远没有申请新加坡PR那么麻烦。

▲塞浦路斯风光
只需投资200万欧元房产,并提供无犯罪记录证明,不需要通过语言考试,不需要体检,也不需要商业管理成功的背景,就可以带28岁以下在读子女全家一起申请塞浦路斯护照了。追加投资50万欧元,还能带父母一起申请。
更诱人的是,投进塞浦路斯的200万欧元,不需要像在新加坡那样注册公司开展实业……,全部都可以用来买房,而且~全产权(至于能买怎样的房子,先卖个关子,后面你会惊艳到)。
而且,在申请公民时投资的房产,持有3年后就可以出售了。如果之后还想保有公民身份,留50万欧元的房产就行。
那么问题来了~拿了塞浦路斯护照,就真是欧盟公民了吗?

是滴!早在2004年,塞浦路斯就是欧盟成员国了。欧盟条约有明确规定:任何一个欧盟成员国的公民都是欧盟公民。拥有塞浦路斯护照的,就是欧盟公民。


地中海岛国塞浦路斯,面积9250平方公里,人口不足120万,亚热带地中海气候非常宜居,全年气温在13°~35°C之间,雨水充沛。
“1个护照=32个国家”,不但能随时前往法国、瑞典、比利时、奥地利等32个欧洲经济发达国家,也享有全球168个国家和地区的旅游免签待遇。对于想在欧洲发展的网友来说,手持塞浦路斯护照,就可以在任意欧盟国家内找工作了,还能享有同等的工作条件以及税务申报待遇,太棒了有木有?
谈完工作谈子女教育!最新的QS世界大学毕业生就业率排名中,在前300名学校中,欧洲占了70家,包括巴黎综合理工大学、苏黎世联邦理工学院等。成为欧盟公民后入读这些名校,可比从中国考过去,容易太多了。

▲巴黎综合理工大学
还有社会安全和福利保障!在塞浦路斯居民中,七成是希腊人,约一成来自土耳其、英国、俄罗斯等,虽然人口来源广泛,但平均犯罪率只有欧洲的五分之一。
有个数据你或许不信,却千真万确~在2011年,塞浦路斯的刑事案件,总共只有7起!这个岛国向来民风不错,可以做到夜不闭户,也是厉害了。
在福利保障方面,塞浦路斯公民可在当地公立医院享受免费医疗,还能获得欧洲医保卡,欧盟社保机构的补贴。

另外,在塞浦路斯的海域中,发现了13块天然气田,储量高达60万亿立方英尺。据专家估计,一旦能源真正被开发利用,足以应付欧洲40%的天然气供应。
或许在不久的将来,塞浦路斯就是“未来欧洲的迪拜”、能源中心了,产业链发展以及由此产生的经济收益不可限量,妥妥的潜力股~

再看回申请新加坡PR,为什么那么费劲,还很多人争着要当呢?其中一个重要的原因,就是新加坡的公司税率只有17%,且对海外收益不征税,所以尽管新加坡PR和公民的福利差距越来越大,不少人还是想申请个新加坡PR,用于资产的多元配置和保护。
塞浦路斯的税率,更有诱惑力!不但同样对海外收益不征税,关键税率才12.5%,低过新加坡不少。


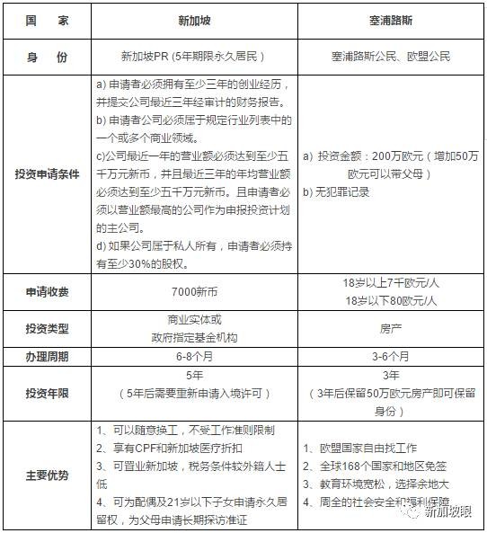
▲点大图看信息
那来到最后一个问题:同样是投资移民,你会选择当新加坡PR,还是欧盟公民?
如果从难易程度上来说,很多人应该都会选择欧盟公民吧,现在~机会来了!
新加坡高端专业房产中介公司群益物业,联手塞浦路斯最大房产开发商乐浦地产,可以帮你“一条龙”购买塞浦路斯房产,并一步到位申请到塞浦路斯护照,而且承诺:拿不到护照全额退购房款。
有57年历史的乐浦地产已经成功开发了325个项目,它在塞浦路斯拥有不少黄金地段的房产资源。来~先看一些现场实拍照片养眼。
▼-Adonis Beach Villas(阿多尼斯海滨别墅)- 价格从708,000欧元起

▼-Kamares Village(卡玛瑞斯别墅) – 价格从375,000欧元起

▼-Venus Gardens(维纳斯花园) – 价格从320,000欧元起

对塞浦路斯项目感兴趣的小伙伴们,可别错过了以下专题讲座。

时 间:2017年5月6日(星期六)上午10点–下午4点
地 点:The Ritz-Carlton,Millenia 1 Level 2,7 Raffles Avenue S’039799
报名热线:84437300
评论